中国·yl23411(永利)集团官网-Officialwebsite
怀念旧版
yl23411
yl23411
公司首页
关于我们
党群工作
规章制度
人才招聘
专业建设
团队队伍
实习实训
科学研究
团学工作
社会服务
yl23411简介
机构设置
组织发展
取得荣誉
网上党校
规章制度
实训制度
员工制度
科研制度
招生工作
就业工作
就业明星
小学教育
小学语文教育
学前教育
小学英语教育
音乐教育
早期教育
艺术设计
音乐表演
数字媒体艺术设计
网络视听内容审核
高职英语
高职数学
教学名师
骨干教师
专业带头人
规章制度
实习安排
教学成果
科研成果
课题项目申报
共青团
员工会
员工工作
社会服务
当前位置:
公司首页
>
实习实训
>
实习安排
>
正文
规章制度
实习安排
实习安排
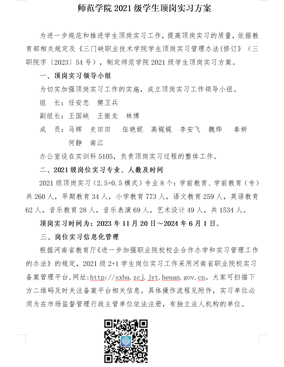
yl23411 2021级顶岗实习方案(2.5+0.5模式)
2023-09-18 15:36
【
关闭窗口
】
- 关于我们 -
- 规章制度 -
- 人才招聘 -
- 专业建设 -
- 团队队伍 -
- 实习实训 -
- 科学研究 -
- 团学工作 -
- 党群工作 -
- 就业明星 -
- 社会服务 -
- 下载中心 -
关注官方微信
关注官方微博
加QQ群
版权所有 © 中国·yl23411(永利)集团官网-Officialwebsite 地址:河南省三门峡市崤山西路42号 邮编:472000 豫ICP备06007557号
/div>